首页 关于我们 新闻中心 工程业绩 科技创新 招贤纳士 联系我们 培训中心
注册x
姓名:
手机号:
*
密码:
*
确认密码:
*
验证码:
登录x
手机号:
*
密码:
验证码:
您的当前位置:首页 > 新闻中心 > 企业新闻

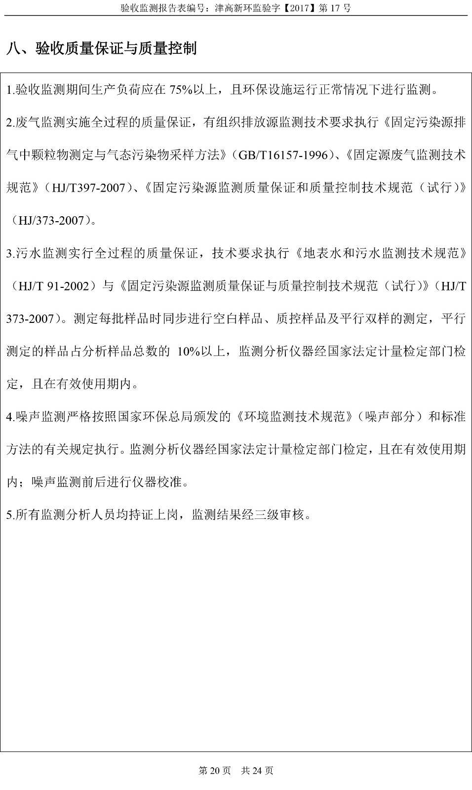
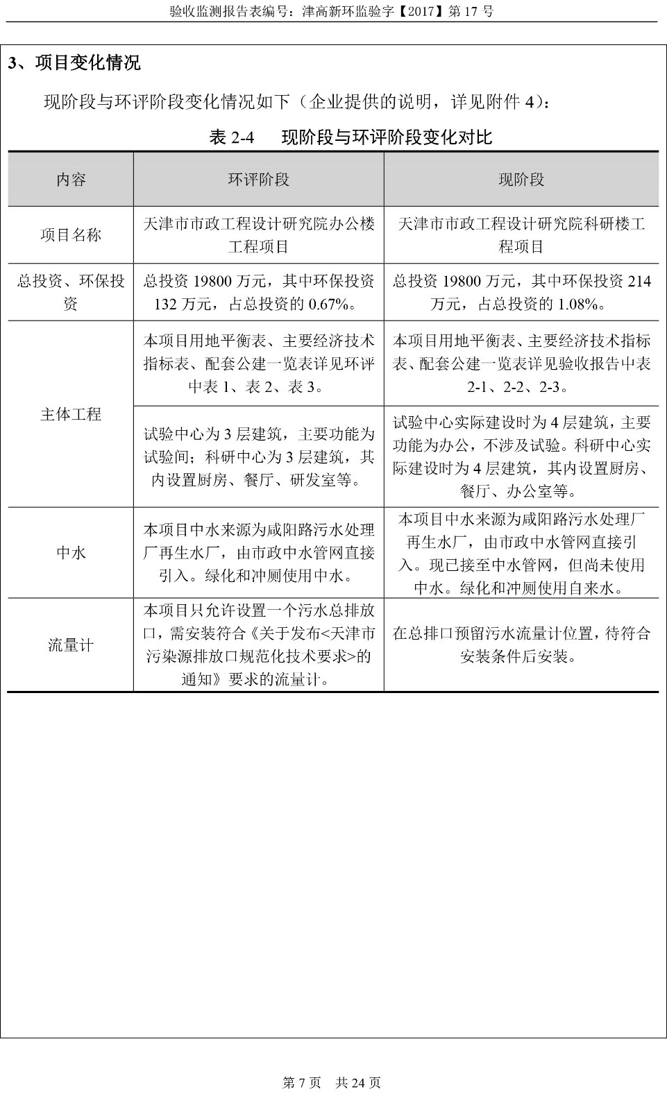
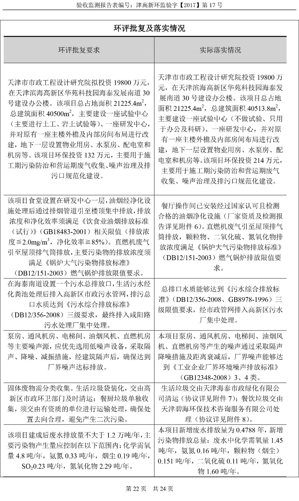
天津市市政工程设计研究院科研楼工程 《竣工环境保护验收监测报告》公示

发布者:发布时间:2017-09-15浏览次数:9728

天津市市政工程设计研究院科研楼工程

《竣工环境保护验收监测报告》公示

天津市市政工程设计研究院按照《建设项目环境保护管理条例》以及相关法规、规章和规定的要求,从即日起对《天津市市政工程设计研究院科研楼工程竣工环境保护验收监测报告》进行全本公示,公示期为3天(2017年9月15日-2017年9月17日)。

 

 

                                                                2017915       

                                                  (联系人:段宽;联系电话:18622255639